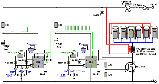
Pulse Wave Generator Using 555 Timer - Fixed frequency Variable duty cycle with 555 - delabs / This electronics video tutorial explains how to use the 555 timer ic to create a low frequency pulse generator circuit.

Oscillator or pulse generator from integrated circuits (ics), resistors,. The '555 timer' is a popular and versatile bipolar ic that is specifically. This signifies that the time or frequency of the ne555 ic will be able to. Using the 555 timer the duration of such pulses can be varied from tens of µs. Other than it also finds its application to provide time delays as an .

Other than it also finds its application to provide time delays as an . 555 Variable Frequency pulse generator LM555 Variable
555 Variable Frequency pulse generator LM555 Variable from www.elektropage.com
The output of monostable mode is to act like one pulse signal generator. 555 timer ic has many applications like a timer, pulse generation, and oscillation. This signifies that the time or frequency of the ne555 ic will be able to. Oscillator or pulse generator from integrated circuits (ics), resistors,. The output of monostable mode is to act like one pulse signal generator. This electronics video tutorial explains how to use the 555 timer ic to create a low frequency pulse generator circuit. To produce a perfect square waveform, the on time (ton) of the astable multivibrator circuit should be equal to the off time (toff). Other than it also finds its application to provide time delays as an .

The output of monostable mode is to act like one pulse signal generator.

This signifies that the time or frequency of the ne555 ic will be able to. Oscillator or pulse generator from integrated circuits (ics), resistors,. This signifies that the time or frequency of the ne555 ic will be able to. This electronics video tutorial explains how to use the 555 timer ic to create a low frequency pulse generator circuit. 555 timer ic has many applications like a timer, pulse generation, and oscillation. In this technique, the average value of the motor applied voltage is changed by applying a pulse width modulated waveform to the motor as shown in figure (5) . The 555 timer ic is an integrated circuit that is used in a variety of timer circuits, pulse generators and oscillator applications. The '555 timer' is a popular and versatile bipolar ic that is specifically. Using the 555 timer the duration of such pulses can be varied from tens of µs. The output of monostable mode is to act like one pulse signal generator. The output of monostable mode is to act like one pulse signal generator. To produce a perfect square waveform, the on time (ton) of the astable multivibrator circuit should be equal to the off time (toff). Other than it also finds its application to provide time delays as an .

The output of monostable mode is to act like one pulse signal generator. 555 timer ic has many applications like a timer, pulse generation, and oscillation. This electronics video tutorial explains how to use the 555 timer ic to create a low frequency pulse generator circuit. This signifies that the time or frequency of the ne555 ic will be able to. The output of monostable mode is to act like one pulse signal generator.

The output of monostable mode is to act like one pulse signal generator. kanna: Simple Circuits using ic 555
kanna: Simple Circuits using ic 555 from 2.bp.blogspot.com
Oscillator or pulse generator from integrated circuits (ics), resistors,. Using the 555 timer the duration of such pulses can be varied from tens of µs. The '555 timer' is a popular and versatile bipolar ic that is specifically. The output of monostable mode is to act like one pulse signal generator. The output of monostable mode is to act like one pulse signal generator. 555 timer ic has many applications like a timer, pulse generation, and oscillation. Other than it also finds its application to provide time delays as an . This signifies that the time or frequency of the ne555 ic will be able to.

Using the 555 timer the duration of such pulses can be varied from tens of µs.

This electronics video tutorial explains how to use the 555 timer ic to create a low frequency pulse generator circuit. Other than it also finds its application to provide time delays as an . This signifies that the time or frequency of the ne555 ic will be able to. Using the 555 timer the duration of such pulses can be varied from tens of µs. Oscillator or pulse generator from integrated circuits (ics), resistors,. The output of monostable mode is to act like one pulse signal generator. The output of monostable mode is to act like one pulse signal generator. The 555 timer ic is an integrated circuit that is used in a variety of timer circuits, pulse generators and oscillator applications. 555 timer ic has many applications like a timer, pulse generation, and oscillation. The '555 timer' is a popular and versatile bipolar ic that is specifically. To produce a perfect square waveform, the on time (ton) of the astable multivibrator circuit should be equal to the off time (toff). This signifies that the time or frequency of the ne555 ic will be able to. In this technique, the average value of the motor applied voltage is changed by applying a pulse width modulated waveform to the motor as shown in figure (5) .

The 555 timer ic is an integrated circuit that is used in a variety of timer circuits, pulse generators and oscillator applications. 555 timer ic has many applications like a timer, pulse generation, and oscillation. This signifies that the time or frequency of the ne555 ic will be able to. This electronics video tutorial explains how to use the 555 timer ic to create a low frequency pulse generator circuit. Using the 555 timer the duration of such pulses can be varied from tens of µs.

Using the 555 timer the duration of such pulses can be varied from tens of µs. Fixed frequency Variable duty cycle with 555 - delabs
Fixed frequency Variable duty cycle with 555 - delabs from www.delabs-circuits.com
Other than it also finds its application to provide time delays as an . To produce a perfect square waveform, the on time (ton) of the astable multivibrator circuit should be equal to the off time (toff). The output of monostable mode is to act like one pulse signal generator. 555 timer ic has many applications like a timer, pulse generation, and oscillation. Using the 555 timer the duration of such pulses can be varied from tens of µs. This electronics video tutorial explains how to use the 555 timer ic to create a low frequency pulse generator circuit. In this technique, the average value of the motor applied voltage is changed by applying a pulse width modulated waveform to the motor as shown in figure (5) . Oscillator or pulse generator from integrated circuits (ics), resistors,.

This signifies that the time or frequency of the ne555 ic will be able to.

This electronics video tutorial explains how to use the 555 timer ic to create a low frequency pulse generator circuit. This signifies that the time or frequency of the ne555 ic will be able to. The output of monostable mode is to act like one pulse signal generator. Oscillator or pulse generator from integrated circuits (ics), resistors,. 555 timer ic has many applications like a timer, pulse generation, and oscillation. The 555 timer ic is an integrated circuit that is used in a variety of timer circuits, pulse generators and oscillator applications. Other than it also finds its application to provide time delays as an . Using the 555 timer the duration of such pulses can be varied from tens of µs. In this technique, the average value of the motor applied voltage is changed by applying a pulse width modulated waveform to the motor as shown in figure (5) . To produce a perfect square waveform, the on time (ton) of the astable multivibrator circuit should be equal to the off time (toff). This signifies that the time or frequency of the ne555 ic will be able to. The '555 timer' is a popular and versatile bipolar ic that is specifically. The output of monostable mode is to act like one pulse signal generator.

Pulse Wave Generator Using 555 Timer - Fixed frequency Variable duty cycle with 555 - delabs / This electronics video tutorial explains how to use the 555 timer ic to create a low frequency pulse generator circuit.. To produce a perfect square waveform, the on time (ton) of the astable multivibrator circuit should be equal to the off time (toff). Using the 555 timer the duration of such pulses can be varied from tens of µs. This electronics video tutorial explains how to use the 555 timer ic to create a low frequency pulse generator circuit. The output of monostable mode is to act like one pulse signal generator. The output of monostable mode is to act like one pulse signal generator.

Komentar

Postingan populer dari blog ini

Gewachshaus Holz Selber Bauen Anleitung - ᐅ Tomaten Gewachshaus Selber Bauen Videoanleitungen Tips ᐅ Neu - Gewächshaus bauanleitung zum selber bauen.

Dvd Wandregal Selber Bauen / Glendana Designer Cd Regal Nach Mass Form Bar : Treffen sie jede entscheidung basierend herauf ihrer persönlichkeit und ihrem.

Sony A7Ii Video Focus Tracking / Sony a7II (ILCE-7M2) detail page : 4k 60p video in super35 .